首页 / 新闻中心 / 通知公告
党群建设
展会新闻
通知公告
信息公开
集团动态
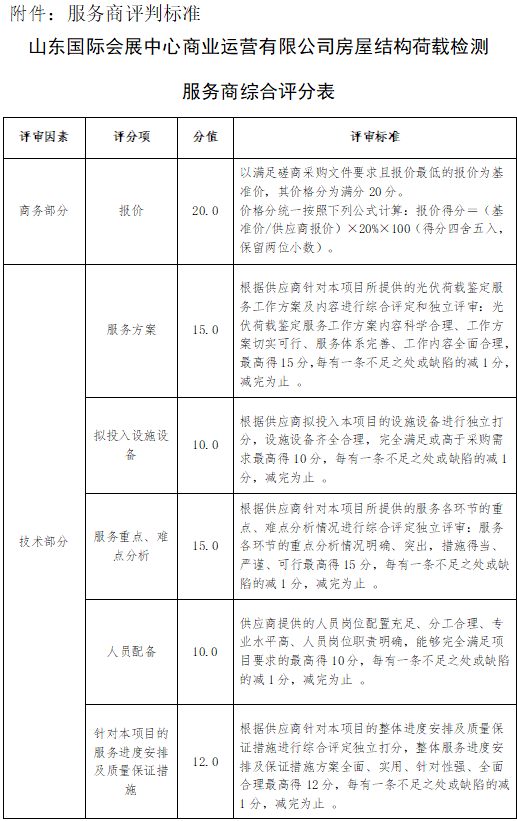
山东国际会展中心商业运营有限公司光伏项目房屋结构荷载检测服务商招募公告
时间:2026-04-03 16:01:00来源:
一、项目要素
(一)项目内容:山东国际会展中心4号馆光伏发电项目,为确保建筑整体结构安全,拟招募具备相应资质及专业经验的建筑设计或结构工程团队,对会展中心主体建筑进行荷载专项复核,详细核算屋面增加光伏系统(含组建、支架及施工维护荷载)后的整体受力情况。
(二)招商方式:综合评分。
二、参与报价企业资质要求
(一)参与本次项目的企业单位(包含个体户)必须是在中华人民共和国境内注册;
(二)参与本次项目的企业单位具有良好的企业信用,以国家企业信用信息公示系统查询结果为准,查询网址:http://www.gsxt.gov.cn/;
(三)参与本次项目的企业单位的法定代表人、高管或股东不得与会展集团及会展集团股东单位职工存在关联关系,不得存在由同一自然人同时担任投标单位两家或两家以上的法定代表人、高管或股东,且本项目参与单位之间不得存在关联关系。
(四)参与本次项目的企业单位需具备以下资质:建筑材料及构配件、主体结构及装饰装修、钢结构、地基基础检测资质(不接受联合体)。
(五)本项目不接受联合体投标。
三、招募要求及回传方式
(一)招募要求
1、按服务商综合评分表准确填报,报价为含税价并标明税率。
2、相关材料请按评审要素制作胶装成册、项目负责人及其联系方式并盖公章。
3、参与本次项目的企业单位需具备与本项目有关的各项资质证明(复印件盖公章)。
4、相关材料请详细注明报价时间、项目负责人及其联系方式并盖公章
5、参与本次项目的企业单位需递交营业执照、纳税证明、征信证明(复印件需加盖公章)。
6、检测后报告需体现主体及屋面能承受的最大荷载及目前所承受的荷载量,并明确指出是否能承受住新加载光伏荷载,并出具正式的结构安全复核报告。
(二)回传方式
参与报价单位请在接收询价单后5天内(2026年4月8日16时截止)将报价单及其他附加材料(提供的所有材料需盖公章)邮寄至济南市槐荫区日照路一号山东国际会展中心收件人:张老师  电话18963064520 (注:1、快件外部请写明项目名称,例:房屋结构荷载检测服务项目。2、报价文件外包装开封处请密封并加盖密封章、密封条3、所有文件均准备五份。4、参与本项目单位请一并将项目联系人联系方式及营业执照发送至邮箱:hzsyyy2023@163.com以便于统计投标单位数量,邮箱主题名称格式:公司名称+项目名称 )
如有疑问,详情咨询:0531-81255971。

原文请点击此处下载